当前位置: 首页   >   党团建设   >   党建工作   >   正文

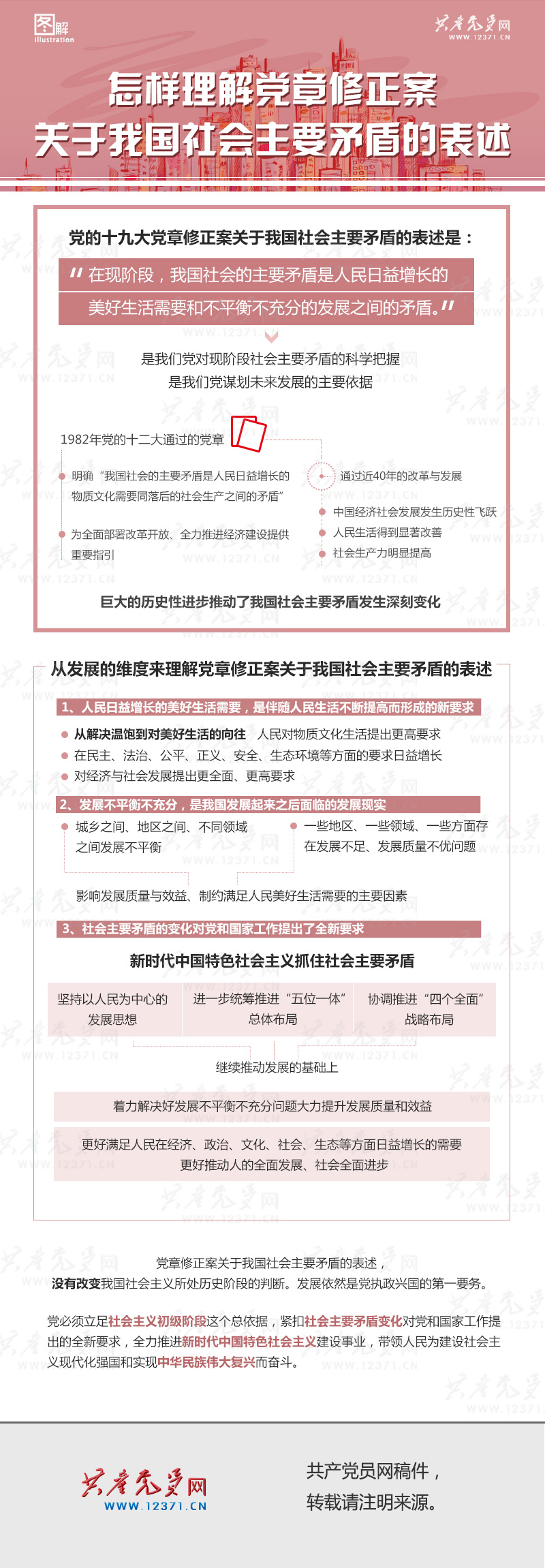
十九大专题5:图解理解党章修正案关于社会主要矛盾的表述

作者:    来源:太阳成集团tyc122cc    发布时间: 2017-12-27

\

Copyright 太阳成集团tyc122cc(中国)科技有限公司 版权所有. All Rights Reserved. 

员工工作办公室电话:0769-82676836       公司办公室电话:0769-82676093

技术支持:信息与网络中心